umcistra.ru
  • Разделы
    • Лайфхаки в картинках
    • Образы и смыслы
    • Сборник идей
    • Фотоколлекция
    • Галерея впечатлений

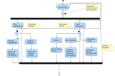
Бизнес-процессы в АИС: налог 3


Раздел: Лайфхаки в картинках
Популярные разделы:
Лайфхаки в картинках
Образы и смыслы
Сборник идей
Фотоколлекция
Галерея впечатлений
Смотрите еще:
Осенние мотивы: Илюстрации к стихотворению Ходит осень в нашем парке
Разнообразие форм листа орешника в природе
Дополнительная Масса на Трактор: Фотографии Применения и Конструкций
Процесс истребования дела из другого суда
Защита коленей в спорте: Советы и рекомендации
Подборка по теме: Графы для ЕГЭ по информатике с таблицами
Фотографии полиции Саудовской Аравии: форма и оборудование
Музей Победы на Воробьевых горах: экспонаты и выставки
Copyright © 2010 - 2025 | Отказ от ответственности